一、选书
1、选某种类型的书籍
[!summary] 比如不知道怎么读什么书的时候,让 AI 帮我们选书籍,如果你不知道有哪些的类型的书,可以先问 AI 有哪些类型的书籍

2、选与指定书籍同类型的书籍
当已经读过一本书的时候,想读类似书籍的时候,也可以 AI 帮我们选书籍

二、粗读书
读完一本书,我觉得最重要的是如下几点:
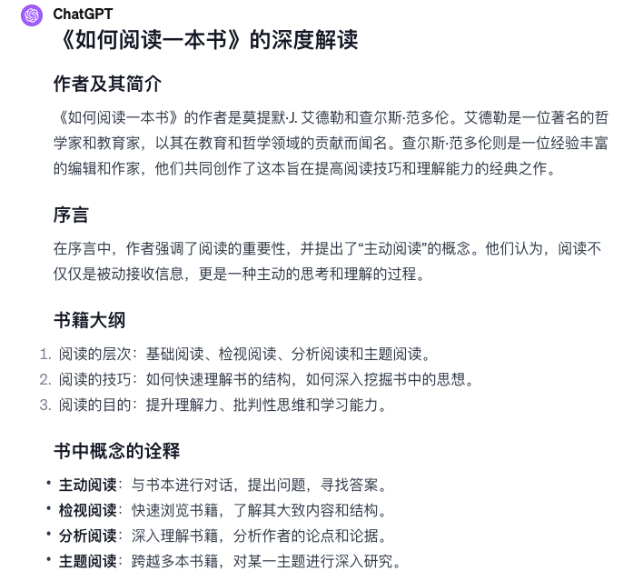
1、了解作者是谁
2、了解书籍大纲
3、书中有哪些概念
4、书中有哪些原理讲解
5、书中有哪些可以应用到生活中的建议
6、读后感
有了 AI,可以帮我们快速总结下


三、精读书
根据 AI 生成的内容,如果有自己特别感兴趣的部分,再精读感兴趣的章节

以上就是阅读一本书的思路,选书、粗读、精读,如果你有更好的方法,欢迎评论区交流